Organization Chart
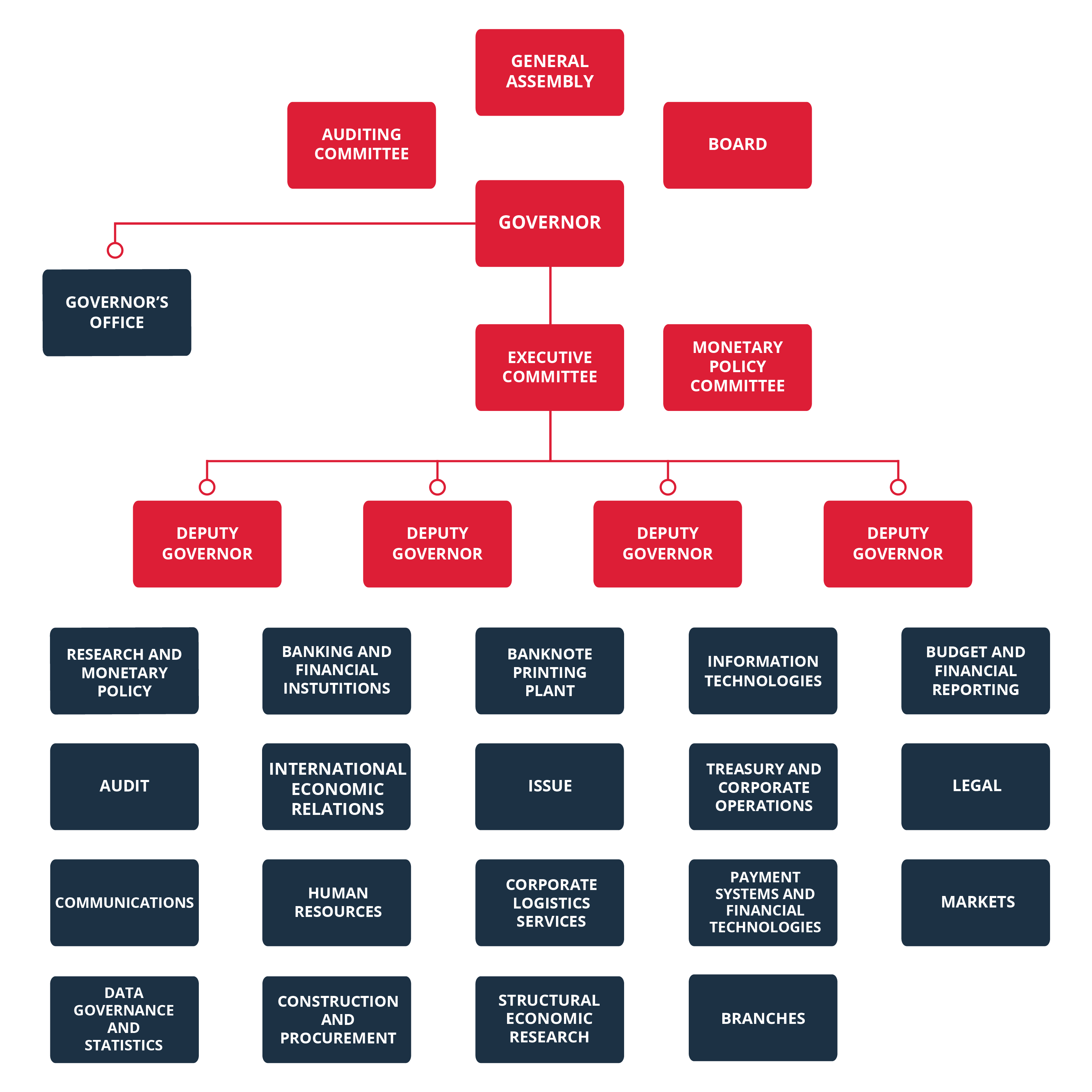
The CBRT was established as a joint stock company on 11 June 1930. It is composed of the Head Office and the Banknote Printing Plant in Ankara, and 21 branches all around the country. The Bank has a total of 19 departments. The number of employees is 4,123 as of end-2025.
Related Links
The Law on the Central Bank of the Republic of Türkiye
Annual Report
